Bitcoin uses SHA2-256 as Hash Function, while Ethereum uses Keccak-256. The more bits in the digest, the stronger the hashing function, and the less the probability of a collision.
Merkle Trees
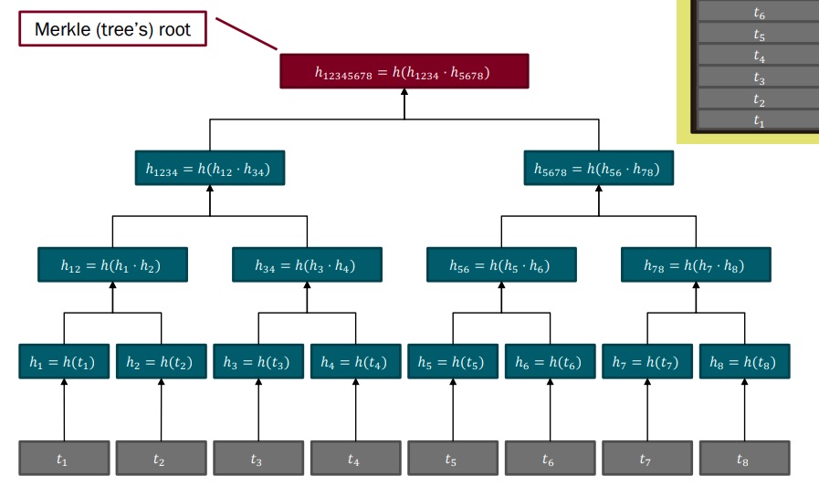
Just like indexes in databases, which allows you to find an item in a constant time instead of having to linearly search it, a Merkle Tree allows you to find a transaction in a constant time. This is useful for light nodes (Light Nodes vs Full Nodes) which don’t want to search over all the transactions.
Merkle trees allows to index, confirm and fingerprint the full block body in the exact order we had.
The leafs are the hashes of the ordered transactions. The father of two nodes is the hash of the concatenation of the two child hashes, up until we have just the root hash.

The Merkle root is the hash that goes in the header of the block.
Let’s now say that a light node wants to verify that is indeed in the block. The light node doesn’t need to ask a full archival node the hashes of all the single transaction, but it can compute from , and then it can ask for and in order to compute and then compute the Merkle root to verify if it’s the same as before.
This is called the Merkle Proof.
This works well if we have a transaction that is , but what if we have something like transactions?
I force use a single transaction to produce more hashes in order to be able to build the tree.
In Ethereum they use Patricia Merkle Radix Trees to produce the header. What differs from the simple Merkle Tree is the fact that this other approach allows also to search for transaction data in an efficient way. Patricia trees aren’t balanced.
Patricia and Merkle trees are used for Verification.
tags: blockchain